Product design
Product testing
Startup
Carbon footprint calculator for events
Role
Product designer, UX/UI Designer, Project manager, Tester
Practice
Design System, Design tools, Product thinking, Interview
Duration
Q4, 2023
Introduction
In late 2023, the startup company that I founded had an idea of building a carbon footprint calculator for events to be a tool for event organizers. This project will help small entrepreneurs measure the carbon footprints that they cause in their event and reduce the cost of hiring Environmental specialists. This tool will measure carbon footprints and users can export all of the evidence in the same platform to get carbon neutral qualifications from the Thai government.
To be qualified as a Carbon-neutral activities event in Thailand, users have to calculate how much carbon footprints that they caused by themselves, after the calculation, they have to buy the same amount of carbon credits to refute what they cause. And submitted all of the evidence to Thailand Greenhouse Gas Management Organization(TGO), an autonomous governmental organization to get a carbon certificate.
The Problem
The process of submitting the documents to TGO is complicated, users must gather every single piece of evidence that could cost pollution both direct and indirect. For example, the total amount of paper or cardboard that has been used in the events and how to get rid of them, the transportation that happened within the event, how many hours that they have used the AC for, etc.
Here are the steps event organizers or small business owners need to do before and after they host one event to get a certified carbon certificate from the government.

In the usual case event organizers would hire Environmental specialists to do the process, but the small entrepreneurs or people that just started their business in Thailand are not able to afford them.
For the business owner, they have to gather that information by themselves. Then, they have to calculate carbon footprints by researching how to calculate it by themselves and attach all of the supply usage evidence and calculation evidence to get the approval. TGO will be delicately examined, this process will take up to 14 days to get a result. Moreover, there will be a possible case that the document will be rejected with some possible reason such as missing evidence for example: the event organizer forgot or purposely didn’t submit AC usage because they think it unnecessary, calculating carbon footprints with the wrong emission factors. In this case, users can still get the carbon neutral badge by submitting again with the information that they have missed, and TGO will start the examination process again.
In conclusion, the process of getting this carbon neutral certificate requires much more time and effort from users than what it’s supposed to be.
Project Context
From the problem, our team came up with an idea for a carbon footprint calculator for events platform that rely on Thai standards and the tool can export the calculation documents that can be the evidence to TGO. This calculation tool purposely reduces time and effort in the calculation process for them as an event organizer.
In the early stage of development, our team, which included Software Developers, an Environmental specialist and a product designer(me), designed this platform to be one of our company’s products. However, during the development, our team has decided to change the direction of the product into Carbon Footprint Calculator for organization instead. This project still continues developing with the same development team but the owner has been changed into Chiang Mai University for some business purpose. My role in this project is product designer, tester both project manager and product owner. The user of this platform has shifted from event organizers to Chiang Mai University staff and students who wanted to host the event.

Research
To make this project possible, we need some insights to make sure that the tool we create will work accurately with carbon neutral certificate submission. The details that we got are from Sarunnoud Phuphisith, D.Eng from Department of Environmental Engineering, Chiang Mai University, one of the auditors of TGO, the TGO’s official website and some event organizers which will be our candidate users.
From the research, we discovered that when the calculation starts, we need some general information of the event such as event name, location, start and end time, etc.
Another thing that we found out that the data that required are the same data that user use to calculate which is separate into 9 categories including:
Category 1 : Food & Snacks. Either the amount of kilograms of LPG that have been used to make food in the events or the number of food sets to calculate carbon footprints. This category includes the number of food containers that have been used.
Category 2 : Electricity. Users can use the total amount of electricity that can be read from the electricity meter or can calculate from the number of electrical devices and appliances with times that have been used.
Category 3 : Waste Management. Number of attendees and number of days of the event, with 1 person generating 1 kg of general waste per day. Or users can use garbage weight data including general waste or unsorted waste, food waste or organic waste and biodegradable waste, glass, boxes and papers, plastic, aluminium cans and metal cans.
Category 4 : Transportation of the Organizer. This category included on road, on rail, Domestic airplane and international airplane. The information such as starting point, destination, passengers, type of vehicles, etc.
Category 5 : Transportation of the Participants. This category is the same as category 4 included on road, on rail, Domestic airplane and international airplane. The information such as starting point, destination, passengers, type of vehicles, etc.
Category 6 : Transportation service within the event. The services within the event that involved vehicles.
Category 7 : Decoration Materials. Materials that have been used for decoration and their quantities in kilograms. For example, cardboard or pvc.
Category 8 : Handouts & Souvenir. This category uses the same type of data as category 7. Materials that have been used for decoration and their quantities in kilograms.
Category 9 : Accommodation. Accommodation types such as types of the hotel, number of AC in the room.
The documents required for the carbon neutral certificate include the evidence of the data, calculation formula, Emission Factor (EF) sheets that reference trustable standards, in this case we use Verra standard.
The official TGO’s website also attached the document submission format that we can use as references for our export features.
Event organizers need to pre-calculate to plan their event and estimate the cost of the events that they are about to host. This process can show the estimated number of carbon credits that users have to buy. However, this pre-calculation is not required in carbon neutral certificate submission.
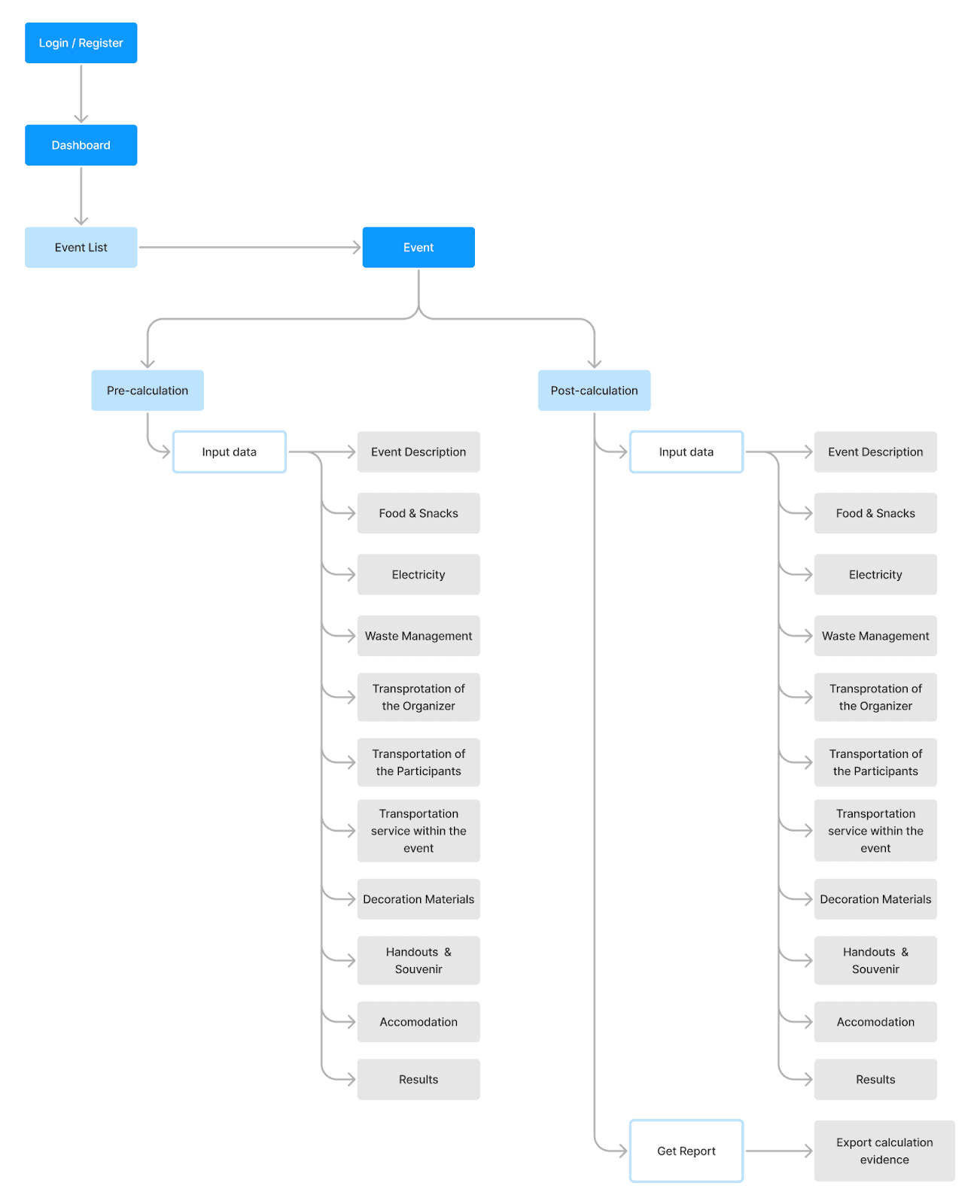
User Flow
From the steps that the user needs to do in the problem and after clarifying the scope of this project, the user flow was made from focusing on the calculation process.

From user flow, the main usage will be divided into 2 main steps:
Pre-calculation for carbon footprints calculation before the event. This step is to plan the event that users have to host, the right supply for the event, guests, accommodation and transportation that happened within the event. Users will know the possible amount of carbon footprints that may be caused from the event and can make a plan for carbon credit purchase at the end of the event.
Post-cal for carbon footprints calculation after the event. At the end of the event, the user will gather every evidence of all the actual supply and energy usage during the event and then make the calculation. This output will show the actual carbon footprints that the event has caused. Users also can export calculation evidence to attach with documents that will be submitted to TGO to examine.
Site Map
Site map is created according to user flow, this site map is defining the structure and how pages are connected, including some contents in each page.

Wireframing the Solution
Based on the above problems identified and the site map that I’ve created, make it easier to design and wireframe screen by screen of the whole journey.
I started to mock up the wireframe and validate with product, engineering and users to make sure that this is the fit solution.

Validating the designs
I conducted usability testing sessions with candidate users to validate the new designs would solve their problems. For the testing session, I provide interactive prototypes for them. After letting the users try the prototypes, I received both positive feedback and things that they don’t like. After I received some feedback, we discussed how to fix it and I made a prototype of the design that has improved based on the problems and started to validate again. This validation process keeps repeating a couple of times until I find the most fit solution to develop into a software

Developing the designs
The design prototypes that I have made to show candidate users are already high fidelity. I handed the design in the Figma file to the Front-end team so it’s allowed the engineers to inspect the design system and be able to export the HTML and CSS code.
I worked closely with the Front-end team to ensure that the software that they are working on is accurate with the design. In this step including software testing and bugs report.
Result and takeaways
Most of the time, the user doesn’t know exactly what they want. Try to understand everything and you will find a suitable solution. During the project, there were some changes that were requested by the users back and forth. After figuring out what the solution was, try to test them out with candidate users and product owners again to prove that the solution works for them.
Since the Carbon Footprint Calculator for events was launched, the very first event that has used this tool is the second-hand market in the campus, this project also used by the upcoming events happening within the campus.
In 2024, TGO official website released their own Carbon Footprints Calculator platform. Moreover, this tool is attached with the evidence submission so the event organizers no longer have to calculate Carbon Footprints by themselves.

